Open Source Projects
2025.11 ~ 2026.01
Role
Team Lead & Maintainer
Period
2025.11 ~ 2026.01

c2z - CVE Reproduction Simulator

s2n - Vulnerability Scanner
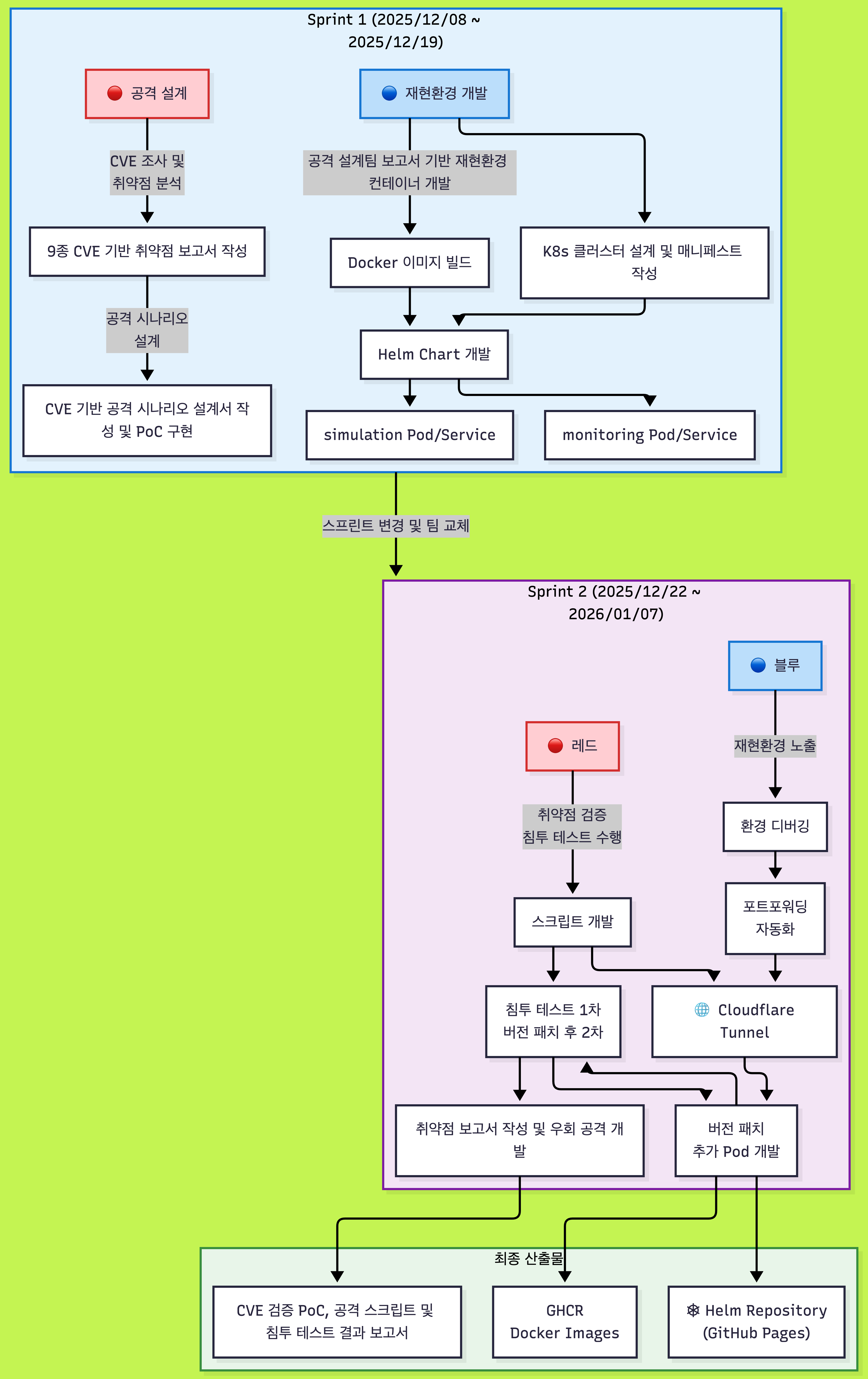
c2z (Container to Zone)
2025.12 ~ 2026.01
Kubernetes 네이티브 환경에서 동작하는 자동화된 CVE 재현 시뮬레이터입니다. Helm Chart를 통해 누구나 쉽게 취약점 환경을 배포할 수 있으며, k3d(macOS) 및 k3s(Linux)를 지원합니다. Cloudflare Tunnel을 활용한 외부 접근 자동화 스크립트를 제공하여 로컬 환경을 외부에서 안전하게 접근할 수 있도록 구현했습니다.
Contribution
- 프로젝트 전체 아키텍처 설계 및 Kubernetes 리소스(Pod, Service, Namespace 등) 구조 설계
- 5개 CVE 재현 환경 개발 (Next.js, Frappe, Blood Bank, Money POS, Academy LMS 등)
- Helm Chart 개발 및 GitHub Pages 기반 Helm Repository 구축 및 자동 배포 파이프라인(CI/CD) 구현
- 멀티 플랫폼(linux/amd64, linux/arm64) Docker 이미지 빌드 자동화
- Python 기반의 install.sh 자동 설치 스크립트 및 Cloudflare Tunnel 외부 노출 자동화 스크립트 개발

c2z 프로젝트 개요

Kubernetes 아키텍처

Helm Repository (Github Pages)

Cloudflare Tunnel 아키텍처
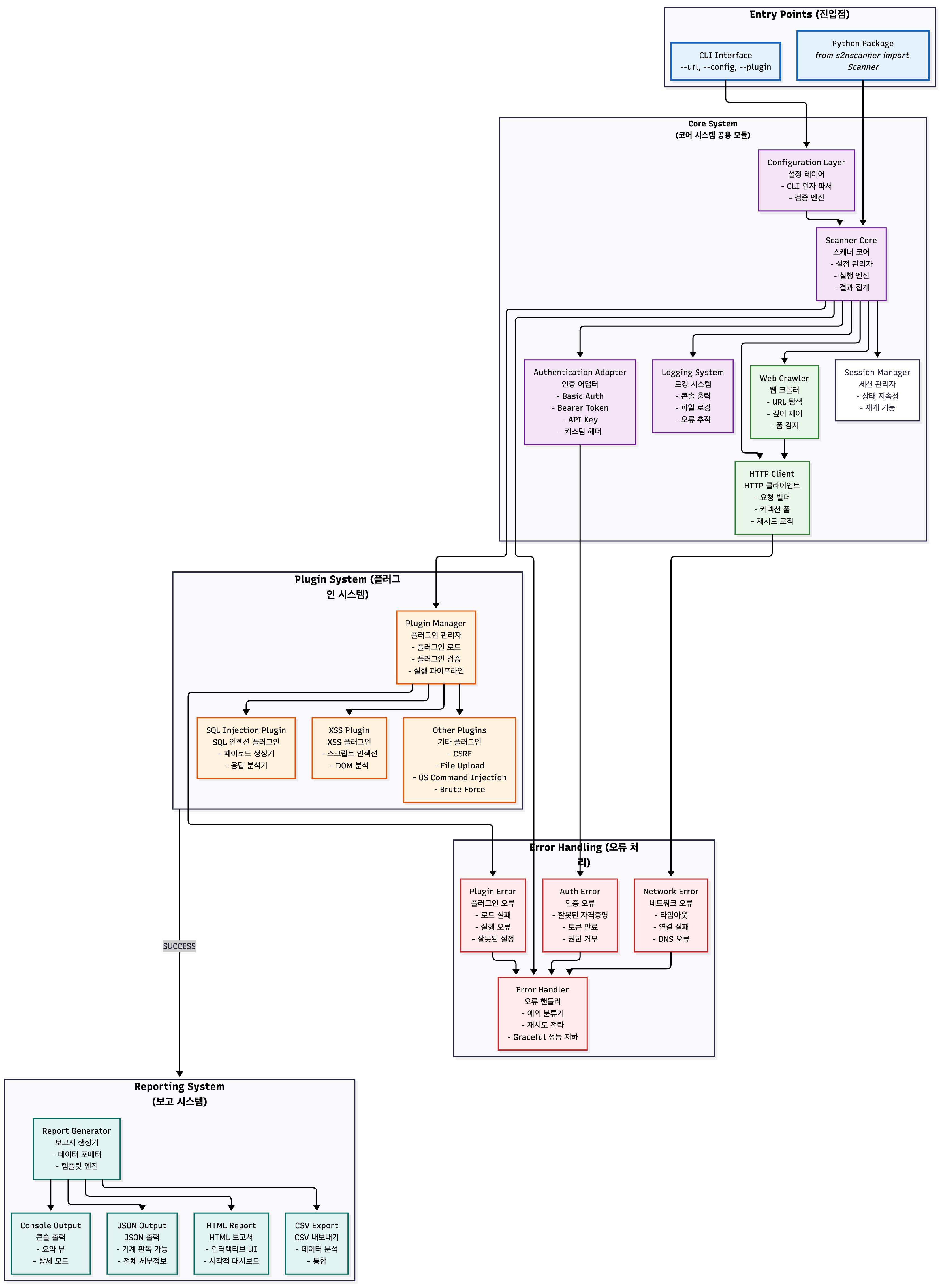
s2n
2025.11 ~ 2025.12
Python 기반의 오픈소스 취약점 스캐너 라이브러리입니다. XSS, CSRF, SQL Injection 등 7종의 주요 웹 취약점을 스캔할 수 있으며, CLI 및 패키지 형태로 제공됩니다. Docker 환경을 지원하며 확장 가능한 플러그인 아키텍처를 채택했습니다.
Contribution
- 시스템 설계 및 주요 인터페이스(Core, Plugin System) 개발
- CSRF 플러그인 개발 및 공용 테스트 모듈(pytest) 작성
- Docker Image 개발 및 GitHub Container Registry/Docker Hub 자동 배포 파이프라인 구축
- Python 버전 및 개발 환경(.venv) 표준화 및 문서화 주도
- 팀 리드로서 PR 템플릿 도입, 브랜치 전략 수립 등 협업 프로세스 개선

s2n CLI 실행 결과

s2n 시스템 아키텍처

스프린트 및 팀 구성

Github PR 기반 협업